스터디 그룹을 위한 패턴 언어 – Customs(습관)편
스터디 그룹을 위한 패턴 언어에는 총 4개의 파트로 구성되어 있으며, 정신(Spirit), 분위기(Atmosphere), 역할 (Roles), 관습(Customs) 으로 나뉜다 .
스터디 그룹을 위한 패턴 언어 – Sprit 편 ‘Spirit(정신)’ 부분에서는 1. (숫자는 해당 패턴 번호를 의미한다.) 스터디를 왜 해야 하는지, 2. 토론의 중요성에 관해, 3. 집중할 수 있는 분위기에서 진행하기, 4. 꾸준히 하기, 5. 인맥형성 부분이 있다.
스터디 그룹을 위한 패턴 언어 – Atmosphere 편 ‘분위기’ 부분에서는 큰 부분에서부터 점차 세부적으로 기술하고 있으며, 6. 스터디의 지역적 장소 설정, 7. 장소의 분위기 설정, 8. 자리배열 방법, 9. 웹 페이지 의 순으로 기술하고 있다.
스터디 그룹을 위한 패턴 언어 – Role 편 ‘역할’ 부분에서는 각 구성원의 역할에 대해 기술하고 있는데 10. 리더는 열정적으로, 11. 사회자는 의욕적으로, 12. 참가자는 적극적으로 임하고, 13. 참가자는 또한 준비를 해 와야 한다. 마지막으로 14. 잘하는 사람을 적극 영입해야 한다는 것으로 설명되고 있다.
이 자료에 대한 모든 권한은 1차적으로 Joshua Kerievsky에게 있으며, 편역된 이 post의 권한은 소프트웨어 마에스트로 멘티였던 김민수, 장성환, 이원희, 채경훈 님에게 있습니다. 사용하실 분이 있으면, 위 네 분에게 문의해서 답신을 드리겠습니다.
습관 (Customs) 편
지금까지 스터디를 유지시키는 마음가짐, 여러 가지 분위기 조성, 그리고 규칙들에 대해 알아보았다. <<자조론>>으로 유명한 영국의 저술가인 새뮤얼 스마일스는 “습관은 나무껍질에 글자를 새긴 것과 같다. 그 나무가 커감에 따라 글자가 커진다.”라는 말은 남겼다. 좋은 습관 하나하나가 모여 스터디를 원활하게 돌리는 원동력이 될 수 있는 것이다.
이어지는 글들은 스터디를 위한 7가지 Customs(습관)에 대한 패턴들이다.
15. 토론을 시작하는 질문 (OPENING QUESTION )**
Joshua Kerievsky는 대학 1학년 여름방학에 일리아드 오디세이를 읽고 독후감을 쓰는 숙제를 받았다고 한다. 밤낮을 가리지 않고 읽고 또 읽어 숙제를 마칠 수 있었는데, 당시 그 책은 전쟁에 관한 소설인줄 알았다고 한다.
학기가 시작한 이후 교수님께서 한 사람의 운명과 그 자신의 의지에 관한 질문을 던지셨다. 이 질문은 양을 치는 양치기가 언덕에 숨어서 전쟁을 보는 책의 장면과 연결이 되었다. 이 수업 이후 저자는 일리아드 오디세이를 운명에 순응하는 것과 개척하는 것에 대한 관점으로 바라볼 수 있었다고 한다.
사람들은 시작질문 없이 책을 읽으면 책의 진정한 내용을 알지 못하고 겉모양만 이해하게 된다. 하지만 이처럼 시작질문을 하게 되면 사람들의 관심을 끌 수 있게 되고 생각하기 어려운 부분들을 쉽게 접근할 수 있도록 해준다. 이 방법은 어려운 내용에 대해 공부할 때 더 유익하게 쓰일 것이다.
해결책은 스터디 멤버들이 생각해볼 만한 주제를 가지고 시작질문을 해보자. 또한 질문한 것들, 대답한 것들을 기록하도록 하자. 가장 좋은 방법은 스터디를 하는 분야에 대한 지식과 경험이 많은 사람이 시작질문을 하는 것이다. 하지만 한 사람이 하게 될 경우 그 사람이 빠지는 경우 문제가 생길 수 있으며, 또한 쉽게 지칠 수 있으므로 좋은 방법이 아니다. 따라서 멤버들이 돌아가며 질문을 하도록 하자.
■ Diagram

16. 연속적인 스터디 (SEQUENTIAL STUDY)**

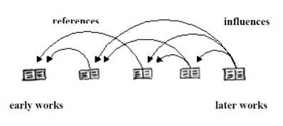
특정한 주제를 공부하는 가장 효율적인 방법은 무엇일까?
스터디 패턴의 Joshua가 다닌 St. John’s(세인트 존) 대학의 학생들은 4년 동안 서양문학에 대해 공부한다고 한다. 1학년엔 고대 그리스문학을, 2학년엔 현대 고전을 배운다고 한다. 현대 고전에서 많은 부분들이 고대 문학을 인용한다는 식으로 확대되어 왔다고 한다. 문학을 써진 순서대로 읽지 않으면 많은 부분을 이해하지 못할 수 있다. 이처럼 하나의 지식에 대한 여러 저자들은 서로의 주장에 대해 반박하기도 하고 서로의 생각을 확장시켜 주기도 한다. 하지만 이러한 사실을 모르는 독자들은 어떻게 이런 지식이나 주장이 제기되었는지 알지 못할 수 있다.
이해하기 어려운 내용을 스터디로 공부하는 경우 관련된 내용을 발표된 시간 순으로 스터디 하도록 하자. 대부분의 도서들은 이전에 써진 책들을 기반으로 덧붙이거나 반박하면서 써지게 된다. 따라서 발행된 시간 순으로 공부를 한다면 이해도를 높일 수 있다.
한 분야의 논문을 시간 순으로 본다면 그 분야에 대해 정확히 이해할 수 있다. 초, 중, 고등학교의 공부가 이런 방식을 따르고 있다. 예를 들어 UNIX시스템을 공부하고 Linux혹은 MAC OS를 공부한다면 시스템을 더 잘 이해할 수 있을 것이다.

17. 토론주제 (AGENDA )*

토론주제가 없다면 스터디는 존재하기 힘들 것이다. 구성원들은 어떤 것을 공부해야 할지 알지 못해 준비하지 못하고, 매 스터디 마다 혼란에 빠지게 된다.
대학시절 수강신청을 하기 전에 강의계획표를 본 적 있을 것이다. 이처럼 어떤 공부를 할지 안다면 미리 준비할 수 있는 기회를 얻을 수 있게 된다.
사람들은 큰 그림을 보기를 원한다. 따라서 공부하는 주제에 대한 큰 그림인 토론주제 테이블을 만들도록 하자. 이 때, 최소한 3~6주간의 일정을 짜도록 하는 것이 좋으며 유기적으로 변할 수 있도록 하는 게 좋다. 이러한 테이블이 있다면 스터디가 어디쯤 진행 중이고, 어떤 부분이 중요한지를 한눈에 확인할 수 있게 된다.
스터디 구성원들의 사정에 의해 미뤄 질수 있고, 준비가 부족할 수도 있기 때문에 특정한 주제가 준비되지 않더라도 다른 주제를 할 수 있도록 미리 준비하자.

18. 서브 그룹 (SUBGROUP)**

진행하는 스터디가 유명세를 타서 갑자기 많은 사람이 함께 공부하게 되었다고 생각해보자. 스터디를 이끄는 당신은 모두가 계속해서 친하길 바라고, 관심과 열정을 가지고 지금처럼 효율적으로 공부하기를 원할 것이다. 이 때 좋은 해결책이 바로 서브그룹 이다.
서브그룹이 생겨야 하는 여러 이유에 대해 살펴보도록 하자.
- 지나치게 많은 참가자들이 몰렸을 경우 8번 패턴(자리배치관련 패턴)에서 지나치게 많은 사람들이 있으면 사람들은 서로의 말에 경청하지 않게 된다고 보았다. 사람이 지나치게 많아지면 발표자는 부담을 느끼게 될 것이고 이는 발표의 질을 오히려 떨어뜨리게 된다고 한다.
- 다른 주제를 공부하기를 원하는 사람들이 생길 경우 이어지는 19번 패턴은 스터디 주기에 관한 내용이다. 일정 시간이 경과하면 사람들은 더 깊이 있는 지식을 공부하고자 한다. 만약 이런 상태에서 새로운 신입이 들어온다면 기반지식이 높지 않기 때문에 적응하기 힘들다.
- 잘 살펴보지 않는 관련 주제를 공부하길 원하는 경우 누군가 이런 상황에 처하게 된다면 그 사람이 용기를 내 공부하자고 말하기 상당히 힘들다.
- 스터디 그룹에 새로운 구성원이 필요한 경우 대부분의 스터디는 학기시작 혹은 매달 초에 신입을 받게 된다. 기존에 공부하던 것을 신입이 따라가기 힘들기 때문에 새로운 서브그룹을 만들어주도록 하자
서브그룹에는 각각의 사회자가 필요하다.

위 그림처럼 약간의 공간을 두고 스터디를 하는 것이 좋으며, 각 구성원들에게 어떤 서브그룹에 참석해 스터디를 할지 결정하도록 하면 좋다. 각 서브그룹은 17번 패턴에서 본 토론주제를 각각 만드는 것이 좋다.
위 그림처럼 앉게 될 경우 마지막에 언급할 스터디 후 모임패턴에서도 많은 도움이 될 수 있다.
19. 스터디 주기 (STUDY CYCLE )**

모든 생명에는 시작이 있고 끝이 있다. 살아있는 사람들이 모이는 그룹에도 마찬가지인데, 새로운 사람들이 모이지 않는다면 그 스터디는 오래 지속되기 힘들다. 따라서 새로운 신입을 받아야만 하는데, 새로운 신입이 기반지식 없이 적응하기란 매우 힘이 든다. 지금 여러분의 스터디에 잘 적응하여 공부하는 구성원이 있다면 새로운 신입도 그렇게 될 수 있는 기회를 제공해 주어야 할 것이다.
스터디 주기를 도입하면, 신입 구성원이 잘 적응할 수 있도록 하는 것 혹은 특정 시간 동안 아주 특별한 주제를 공부할 때 도움이 된다. 한 디자인패턴 스터디를 예로 들어보자. 디자인 패턴은 객체지향 프레임워크에 부분 부분으로 많은 부분을 공부해야 하는데, 원활한 진행을 위해 여러 서브그룹을 만들고 총 23개의 패턴을 한 주기로 진행하였다. 새로운 신입이 들어오면 주기가 끝날 때까지 기다릴 수 있었고, 연관된 주제를 계속해서 바꿔가며 공부할 수 있게 되었다. 15번 패턴부터 우리는 스터디를 위한 습관에 대해 알아보고 있다. 지금까지 본 것들을 종합해보면 시작질문으로 자연스럽게 새로운 분야(혹은 파생분야)가 나올 때 마다 서브그룹을 만들고 주기를 정해서 진행하는 것이 좋다. ■ Context 스터디 주기를 돌리기 위해서는 스터디가 잘 돌아가는 상태이어야 하고, 많은 시간도 투자해야 한다. 첫술에 배부를 순 없겠지만 이어지는 20번째 패턴(공유되는 기록)을 참고해 피드백을 준다면 성공적으로 이끌 수 있을 것이다.

20. 공유되는 기록 (DISTRIBUTED DIARY)

스터디를 진행하다 보면 여러 가지 아이디어, 질문, 생각들이 나오게 된다. 만약 이런 것들이 기록되지 않는다면 멤버들에게만 도움이 되고 참가하지 못한 사람들은 알 수 없게 된다. 참석하지 못하는 사람이 당신이 될 수 있을뿐더러 여러 가지 생각들이 공유된다면 더 커지고 더 가치 있게 사용될 수 있기 때문이다. 하지만 스터디에서 기록은 거의 이루어지지 않는데 다양한 이유들이 있을 수 있다. 첫 번째로, 기록 자체를 중요하게 인식하지 않는 경우이다. 둘째로, 기록하는 지원자가 없기 때문이다. 세 번째로, 기록은 하지만 정작 중요한 생각들을 기록하지 못하는 경우가 있다
가장 손쉬운 방법은 지원자(서기)를 받아서 그 사람이 기록을 하는 것이다. 하지만 그 사람이 주관적으로 중요하다는 부분만 기록되거나 혹은 지쳐서 제대로 하지 않는 경우가 있을 수 있다. 다른 방법은 녹음기로 녹음을 하는 방법인데, 대부분이 중요한 부분만 정리된 것을 보기 원하기 때문에 이렇게 녹음된 정보를 다시 확인하는 경우는 매우 드물다. 따라서 가장 좋은 방법은 구성원들에게 용지를 나눠주고 그곳에 각자 작성한 후, 한 사람이 취합하여 통합해서 공유하는 방식이다. 모든 사람들이 참여하고 또 볼 수 있기 때문에 잘 운영될 수 있다.
제일 중요한 질문들은 대부분 스터디 후 모임에서 나오게 된다. 따라서 스터디가 끝났다고 나눠준 용지를 바로 걷지 말고 스터디 후 모임을 마무리 한 후 걷어서 취합하도록 하자.

21. 스터디 후 모임 (AFTERHOURS)*

스터디가 끝나면 그대로 헤어지는 것이 맞는 것일까?
스터디가 끝났다고 해서 공부한 내용에 대해서 이야기하지 않는 것은 아니다. 심지어 더 기발한 이야기들이 스터디 이후에 나오게 된다. 하지만 많은 스터디 그룹에서 이러한 모임을 갖지 않고 있다.
앞서 언급되었던 디자인패턴 스터디에서는 “social time”이라는 스터디 후 모임을 가지고 있는데, 스터디에 못 오는 사람도 이 모임을 참석하려고 오는 경우가 있었다. 따라서 스터디가 끝난 이후에 가까운 장소로 이동해서 밥을 먹는 등의 비공식적인 시간을 가지는 것이 좋다. 이 부분은 “같이 밥 먹기(Communal Eating)”라는 패턴언어로 나와 있는 내용이다.
사람들은 공부하는 장소와 즐기는 장소를 구분하고 싶어 한다. 따라서 스터디 후 모임은 스터디 장소에서 조금 떨어진 괜찮은 장소로 이동하여 갖는 것이 좋다.
지금까지 우리는 스터디를 위한 패턴 언어에 대해 알아보았다. 개발자들은 사실 항상 최신 트렌드를 익혀야 하고 학습의 범위가 광범위하기 때문에 스터디에 의존할 수 밖에 없다. 스터디 그룹패턴을 알아보면서, 만일 지금 스터디를 운영하거나 구성원으로 활동하고 있다면 지금 살펴본 내용들이 도움이 될 수 있을 것이다.

맺으며..
스터디 그룹 패턴을 긴 장을 마무리 하였다. 스터디 를 진행하시거나, 커뮤니티의 리더/일원이시라면 읽어보시고 널리 공유부탁드립니다.
